back to projects

Digispark USB Development Board

ATtiny85 • USB • Arduino IDE • Embedded Systems

Overview

The Digispark USB Development Board is a compact, low-cost microcontroller platform based on the ATtiny85. It provides USB connectivity, full Arduino IDE compatibility, and is ideal for small embedded and automation projects that require minimal hardware and fast prototyping. Its small form factor and simple programming interface make it perfect for both educational use and rapid hardware experimentation.

Key Features

Technical Details

Microcontroller: ATtiny85 (8 KB Flash, 512 B SRAM, 512 B EEPROM)

Clock Speed: 16.5 MHz (internal oscillator)

Power Supply: 5V via USB or 7–12V external source

USB Interface: Built-in via software emulation (V-USB)

Bootloader: Micronucleus (supports Arduino IDE)

Protection: 3.6V Zener diodes for USB line voltage regulation

Connectivity: 6 GPIO pins supporting PWM, ADC, I2C, and digital I/O

Hardware Components

Microcontroller
ATtiny85
USB Interface
V-USB (software emulation)
Resistors
68Ω (x2), 1.5kΩ pull-up
Zener Diodes
3.6V (x2) for USB voltage regulation
Power Regulation
5V supply via USB
LED
Onboard (connected to PB1)

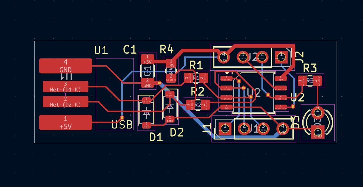
Schematic, PCB & Gerber

Below is the schematic of the Digispark USB board. The design includes a minimal USB interface using resistors and zener diodes for voltage clamping, with the ATtiny85 directly handling USB communication through the V-USB stack. The PCB layout follows a compact form factor suitable for breadboard use.

Digispark USB Schematic

Digispark USB PCB

Digispark USB PCB

Challenges & Improvements

USB Stability: Early prototypes showed unreliable USB enumeration on some systems. Adjusting resistor tolerances and trace length improved consistency.

Firmware Upload: Occasional upload timeouts were mitigated by adding a small capacitor across the reset line to stabilize voltage transitions.

Power Noise: Added decoupling capacitors near the ATtiny85 to reduce noise from USB power.

Future Improvements: Integrate onboard voltage regulator for wider input range, add reset button, and optional micro-USB connector for improved durability.

Resources